139-0528-7888

GCS型低压抽出式成套开关设备

GCS型低压抽出式成套开关设备是两部联合设计组根据行业主管部门、广大电力用户及设计单位的要求设计出的符合国情,具有较高技术性能指标,能够适应电力市场发展需要并可与现有引进产品竞争的低压抽出开关设备。开关设备适用于发电厂、石油、化工、冶金、纺织、高层建筑等行业的配电系统。在大型发电厂、石化系统等自动化程度高,要求与计算机接口的场所,作为三相交流频率为50(60)Hz.额定工作电压为380V、(660V),额定电流为4000A及以下的配电、电动机集中控制、无功功率补偿使用的低压成套配电装置。

产品详情

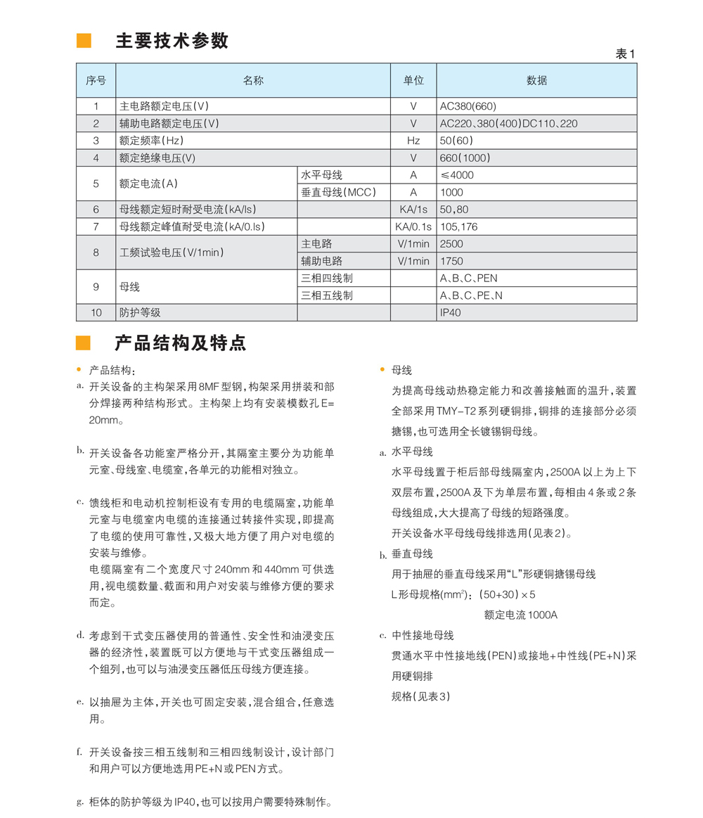
Copyright © 2022 镇江圣诺电气有限公司 《中华人民共和国电信与信息服务业务经营许可证》 备案号:苏ICP备2022028217号-1   技术支持:华企立方